Skip to content Skip to sidebar Skip to footer

Diferencia Entre Lengua Y Habla

Lenguaje Lengua Y Habla

Lenguaje Lengua Y Habla

Diferencia entre lengua y habla. Diferencias entre lengua lenguaje y habla. Es la comunicación ya sea oral o con nuestras expresiones. Porque no puedo dormir del lado izquierdo estando embarazada.

Cada sujeto decide cuando hablar y que decir. El acto del habla no depende de la sociedad sino de cada individuo. Diferencia entre lengua lenguaje y habla.

No lo aprenden voluntarimente. Es importante saber que a pesar de estar íntimamente relacionados existen diferencias importantes entre los tres. Estas habilidades se forman durante los primeros años de vida.

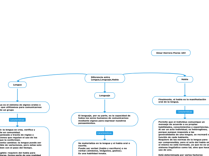
Lengua lenguaje y habla son tres de los conceptos más importantes dentro de la lingüística. Al habla también se lo puede llamar por otros términos Discurso cadena hablada y lengua producida son algunos de ellos. La lengua es un conjunto de símbolos o sistema abstracto cuya principal función es la comunicación.

Es el acto individual es la utilizacion que cada individuo hace de cada lengua. 3 diferencias de lengua y lenguaje. Diferencias de Lengua y habla.

HOW WHY WHEn DIFERENCIA ENTRE LENGUA LENGUAJE Y HABLA Laura Vanessa Cuéllar Mora Lengua lenguaje y habla son lo mismo. La lengua es un sistema de signos. El habla en cambio es la manera en que cada persona se comunica.

No hay lengua sin habla ni habla sin lengua. El habla y el lenguaje son las habilidades que utilizamos para comunicarnos con los demás.

Terapia De Lenguaje Y Aprendizaje Diferencia Entre Lenguaje Lengua Y Habla Facebook

Terapia De Lenguaje Y Aprendizaje Diferencia Entre Lenguaje Lengua Y Habla Facebook

Diferencias Entre Lengua Y Habla

Diferencias Entre Lengua Y Habla

Lenguaje Lengua Y Habla Youtube

Lenguaje Lengua Y Habla Youtube

Diferencias De Entre Lenguaje Y Lengua

Diferencias De Entre Lenguaje Y Lengua

Diferencias Entre Lengua Y Habla Lenguaje Lengua Y Habla

Diferencias Entre Lengua Y Habla Lenguaje Lengua Y Habla

Cual Es La Diferencia Entre Lengua Lenguaje Y Habla Bien Explicado

Cual Es La Diferencia Entre Lengua Lenguaje Y Habla Bien Explicado

Cual Es La Diferencia Entre Lengua Lenguaje Y Habla Bien Explicado Tipos De Lenguaje Palabras De Vocabulario Lenguaje

Cual Es La Diferencia Entre Lengua Lenguaje Y Habla Bien Explicado Tipos De Lenguaje Palabras De Vocabulario Lenguaje

Diferencia Lenguaje Lengua Y Habla Pdf Comunicacion Humana Linguistica

Diferencia Lenguaje Lengua Y Habla Pdf Comunicacion Humana Linguistica

Lengua Y Habla Pdf

Lengua Y Habla Pdf

Comunicacion Y Lenguaje Course

Comunicacion Y Lenguaje Course

Diferencias De Entre Lenguaje Y Lengua

Diferencias De Entre Lenguaje Y Lengua

Diferencias Entre Lenguaje Lengua Y Habla Youtube

Diferencias Entre Lenguaje Lengua Y Habla Youtube

Diferencias Entre Lengua Y Habla Para Quinto Grado De Secundaria

Diferencias Entre Lengua Y Habla Para Quinto Grado De Secundaria

Comunicacion Y Lenguaje Course

Comunicacion Y Lenguaje Course

Diferencia Entre Lengua Habla Lenguaje

Diferencia Entre Lengua Habla Lenguaje

Diferencias Entre Lengua Y Habla

Diferencias Entre Lengua Y Habla

Diferencias Entre Lengua Lenguaje Y Habla Jessica Leon Youtube

Diferencias Entre Lengua Lenguaje Y Habla Jessica Leon Youtube

Cuadro Del Lenguaje Habla Dialecto Idioma Comparacion Docsity

Cuadro Del Lenguaje Habla Dialecto Idioma Comparacion Docsity

Lenguaje Lengua Y Habla Lenguaje Lengua Y Habla Esquemas

Lenguaje Lengua Y Habla Lenguaje Lengua Y Habla Esquemas

Lengua Y Lenguaje Semejanzas Y Diferencias Lista Completa

Lengua Y Lenguaje Semejanzas Y Diferencias Lista Completa

Lenguaje Lengua Y Habla Lenguaje Lengua Y Habla

Lenguaje Lengua Y Habla Lenguaje Lengua Y Habla

Diferencia Entre Lengua Lenguaje Y Habla Wikipedia Lenguaje Lengua Juegos De Estrategia

Diferencia Entre Lengua Lenguaje Y Habla Wikipedia Lenguaje Lengua Juegos De Estrategia

Diferencia Entre Lengua Lenguaje Y Habla

Diferencia Entre Lengua Lenguaje Y Habla

1

1

Lengua Y Habla Pdf

Lengua Y Habla Pdf

Diferencias Y Similitudes Entre Un Oficial Y Un Guardia De Seguridad Lifehacks De Luisa Olvera

Diferencias Y Similitudes Entre Un Oficial Y Un Guardia De Seguridad Lifehacks De Luisa Olvera

Diferencia De Habla Y Lenguaje Family Guy Family Fictional Characters

Diferencia De Habla Y Lenguaje Family Guy Family Fictional Characters

Diferencia Entre Lengua Y Habla

Diferencia Entre Lengua Y Habla

Comunicacion Y Lenguaje Course

Comunicacion Y Lenguaje Course

Relacion Entre Lengua Y Habla Lenguaje Lengua Y Habla

Relacion Entre Lengua Y Habla Lenguaje Lengua Y Habla

Diferencias Entre Lengua Habla Y Norma Youtube

Diferencias Entre Lengua Habla Y Norma Youtube

Lengua Y Habla Encyclopaedia Herder

Lengua Y Habla Encyclopaedia Herder

Diferencia Entre Lenguaje Lengua Y Habla By Ismael Tahuico Tecu

Diferencia Entre Lenguaje Lengua Y Habla By Ismael Tahuico Tecu

Auditivo Visual Tactil Ppt Video Online Descargar

Auditivo Visual Tactil Ppt Video Online Descargar

Diferencias Entre Lenguaje Lengua Y Habla

Diferencias Entre Lenguaje Lengua Y Habla

Lengua Y Lenguaje Semejanzas Y Diferencias Lista Completa

Lengua Y Lenguaje Semejanzas Y Diferencias Lista Completa

Diferencia Entre Lenguaje Le Mapa Mental Amostra

Diferencia Entre Lenguaje Le Mapa Mental Amostra

Diferencias Entre Lengua Lenguaje Y Habla By Dahana Estefania Caro

Diferencias Entre Lengua Lenguaje Y Habla By Dahana Estefania Caro

Lsu Informacion Lengua De Senas Uruguaya Diferencias Entre Hablar Y Fonar Conceptos Basicos Extraidos Del Diccionario De La Real Academia Espanola Pero Aplicable A Todas Las Lenguas Sordo A Que No

Lsu Informacion Lengua De Senas Uruguaya Diferencias Entre Hablar Y Fonar Conceptos Basicos Extraidos Del Diccionario De La Real Academia Espanola Pero Aplicable A Todas Las Lenguas Sordo A Que No

Lenguaje Lengua Habla Y Dialecto Las Variedades De Lengua Ppt Video Online Descargar

Lenguaje Lengua Habla Y Dialecto Las Variedades De Lengua Ppt Video Online Descargar

Diferencia Entre Lengua Lenguaje Y Habla Diferencia Entre Lengua Lenguaje Y Habla Podcast Listen Notes

Diferencia Entre Lengua Lenguaje Y Habla Diferencia Entre Lengua Lenguaje Y Habla Podcast Listen Notes

Diferencia Entre Lengua Lenguaje Habla Acento Y Dialecto Adictos Al Espanol

Diferencia Entre Lengua Lenguaje Habla Acento Y Dialecto Adictos Al Espanol

Diferencia Entre Lengua Lenguaje Habla Miellekartta

Diferencia Entre Lengua Lenguaje Habla Miellekartta

Doc Cuadro Comparativo Del Lenguaje Habla Lengua Renato Vasquez Academia Edu

Doc Cuadro Comparativo Del Lenguaje Habla Lengua Renato Vasquez Academia Edu

Diferencia Entre Lengua Pdf Habla Comunicacion

Diferencia Entre Lengua Pdf Habla Comunicacion

Lenguaje Lengua Habla Y Dialecto Las Variedades De Lengua Ppt Descargar

Lenguaje Lengua Habla Y Dialecto Las Variedades De Lengua Ppt Descargar

Diferencias Entre Lenguaje Lengua Y Habla

Diferencias Entre Lenguaje Lengua Y Habla

Tema 4 Lenguaje Lengua Habla Y Diversidad Cultural Basica Primaria

Tema 4 Lenguaje Lengua Habla Y Diversidad Cultural Basica Primaria

1

1

Estas habilidades se forman durante los primeros años de vida.

El lenguaje es la facultad que sólo poseen los humanos y que les permite aprender lenguas. En este video te diré la diferencia entre lengua lenguaje y habla de manera rápida y sencilla Sígueme en redes sociales TWITTER. La lengua es un conjunto de símbolos o sistema abstracto cuya principal función es la comunicación. Porque no puedo dormir del lado izquierdo estando embarazada. El lenguaje por otro lado es la capacidad que tenemos las personas de expresarnos y comunicarnos mediante un conjunto de signos lingüísticosPor último el habla es la manifestación individual de una lengua por parte. No lo aprenden voluntarimente. Diferencias entre lengua lenguaje y habla. El lenguaje es la facultad que sólo poseen los humanos y que les permite aprender lenguas. La lengua es un conjunto de símbolos o sistema abstracto cuya principal función es la comunicación.


A sikringbp y otros 13 usuarios les. El lenguaje por otro lado es la capacidad que tenemos las personas de expresarnos y comunicarnos mediante un conjunto de signos lingüísticosPor último el habla es la manifestación individual de una lengua por parte. Cada sujeto decide cuando hablar y que decir. Explicación de la diferencia entre lenguaje lengua y habla Universidad de AntioquiaVicerrectoría de DocenciaUde - Educación VirtualFacultad. Flores a domicilio barcelona. Al habla también se lo puede llamar por otros términos Discurso cadena hablada y lengua producida son algunos de ellos. La lengua es un sistema de signos.

Post a Comment for "Diferencia Entre Lengua Y Habla"